About
In the context of this project, we are digitizing the process of applying for the Stadtbezirksbudget (district budget) in Munich, thereby making it more efficient. An online form is being introduced for citizens to submit their applications, along with a clear digital representation of the application for processing by administrative staff.
The Project is based on Spring and Vue.js
To learn more about the used reference architecture of IT@M, checkout its documentation or code.
Introduction
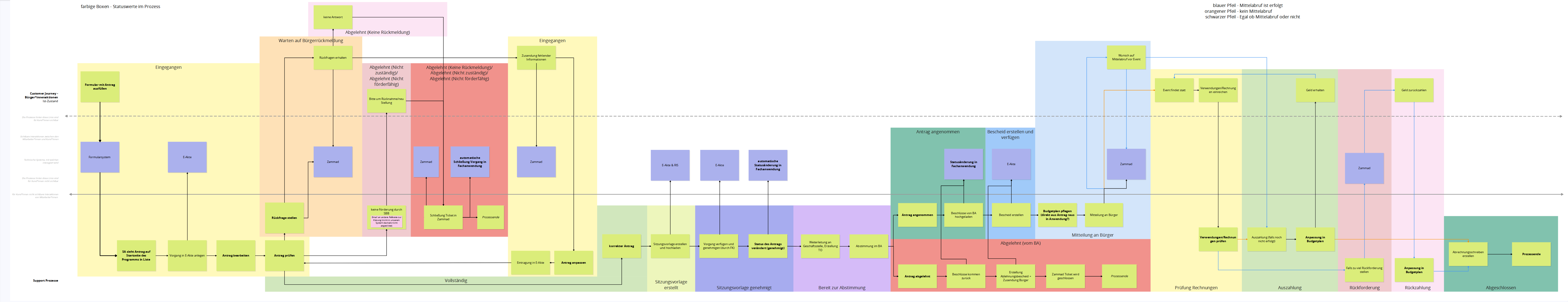
The application process within the city district is designed to facilitate effective communication between citizens and caseworkers, as well as among caseworkers, district committees, and other involved parties. This documentation outlines the intended workflow of our specialized application, which aims to streamline the submission and processing of applications.
At the core of this process, several systems work in tandem to ensure a smooth experience for all users. The form server serves as the entry point for citizens to input their application data. Once submitted, the Zammad system enables seamless communication between citizens and caseworkers, ensuring that inquiries and updates are managed efficiently.
Additionally, the E-Akte system plays a crucial role in documenting the entire application process, providing a comprehensive record of actions taken and decisions made. Our specialized application further enhances this workflow by presenting a clear overview of the application status to caseworkers, highlighting next steps and actions required.
This documentation will guide users through the intended process, illustrating how these systems interact and how the specialized application simplifies the application management experience for both citizens and caseworkers.
Architecture
- Form server: The platform where citizens enter their request data.
- Zammad: The communication tool that connects citizens with caseworkers.
- E-Akte: The documentation system that tracks the request process.
- Specialized application: The tool that visualizes the request status for caseworkers and indicates subsequent steps.
By integrating these systems, the application process aims to enhance efficiency, transparency, and user satisfaction in the handling of applications within the city district.
For more details, visit the architecture documentation
Target process
The target process provides a visual representation of the intended workflow and interactions between all parties involved in the application process.
