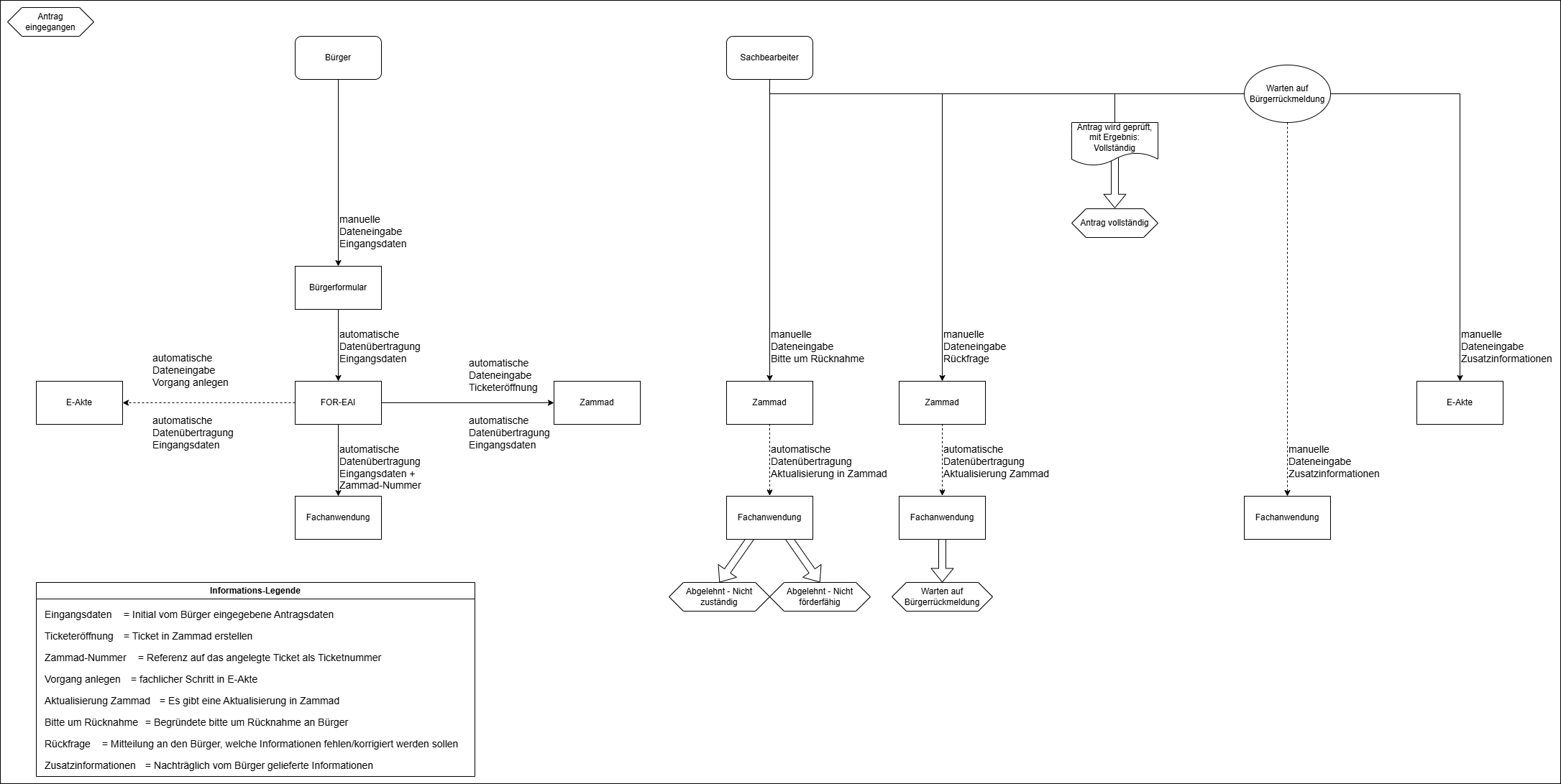
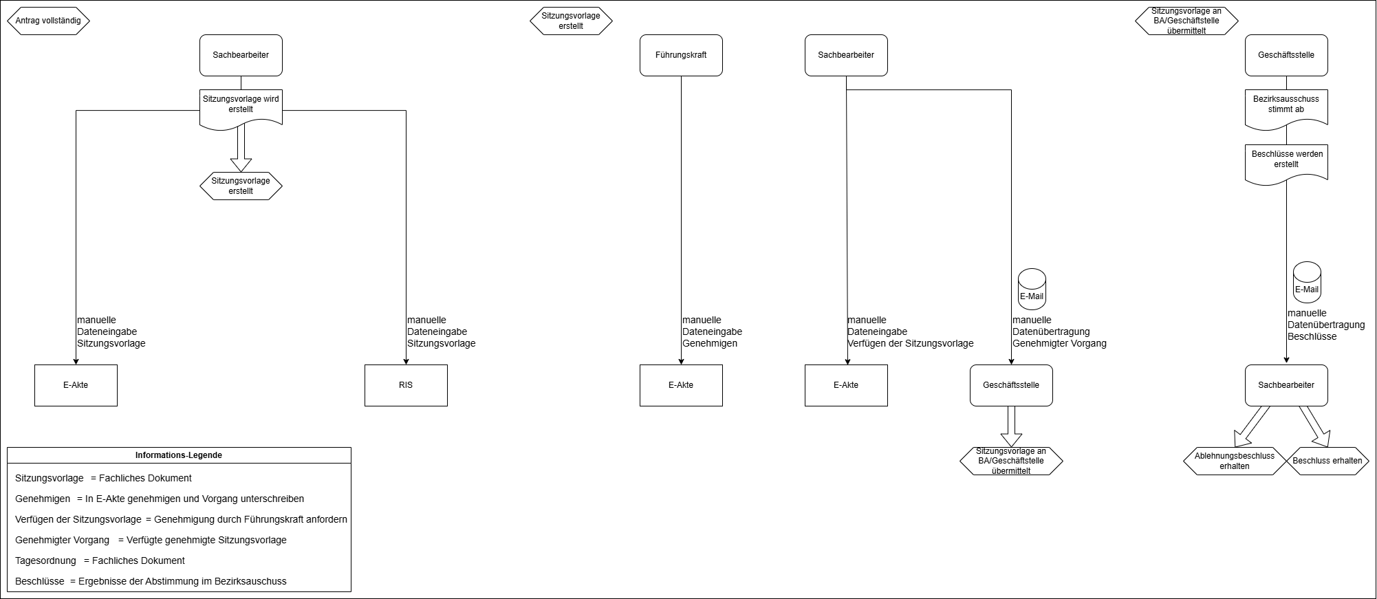
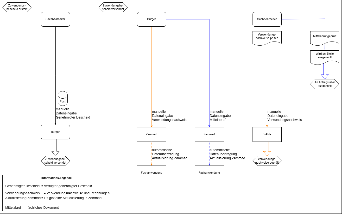
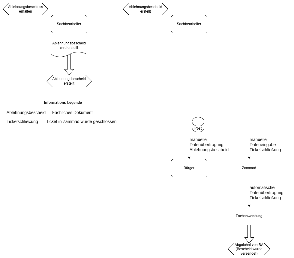
Dataflow diagram
The data flow diagram illustrates the various data flows within different status stages of the application. It categorizes the flows based on whether they occur automatically or manually, indicating the responsible actor, the target system, the specific data involved, and any manual steps required in the process.
For a comprehensive view of all status transitions, one should refer to the status values page.
Legend
The colors used in the diagram (blue and orange) correspond to those in the status diagram and are further clarified in the legend, which includes explanations of all symbols used.

Necessary states for application-approval
Offen

Vorbereitung

Angenommen

Bewilligt

Finanzierung

Abgeschlossen

Further states
Rückzahlung

Warten

Zurückgewiesen

Abgelehnt
