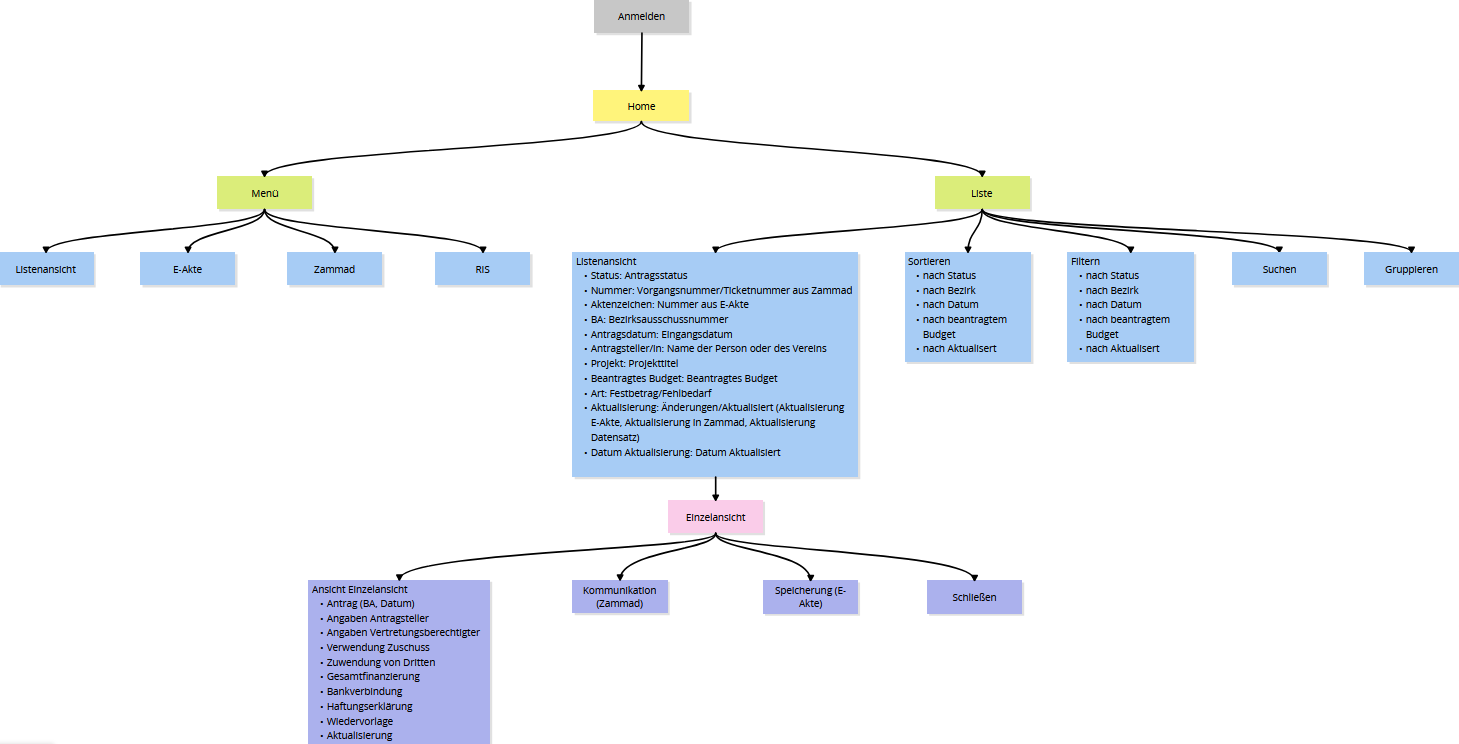
Information Architecture
Information architecture describes the structure, organization, and presentation of information within a system. It defines how data and content are logically arranged, interconnected, and made accessible to users, supporting efficient navigation.
